Niderlandın Utrecht universitetində Berend-Jan Boschun rəhbərlik etdiyi alman və niderland mütəxəssisləri koronavirusa qarşı laborator şəraitdə uğurlu mübarizə aparan monoklonal antitel əldə ediblər. Bu barədə Nature elmi jurnalı xəbər verir.
Monoklonal antitellər normalda orqanizmin immun sistemi tərəfindən yaradılan antitellərə bənzər, amma laborator şəraitdə süni şəkildə yaradılan zülallardır. Onlar xəstəlik törədici hüceyrənin müəyyən hissəsini hədəf alaraq, onu sıradan çıxarır. Bununla da xəstəliyin gedişatını pozurlar.

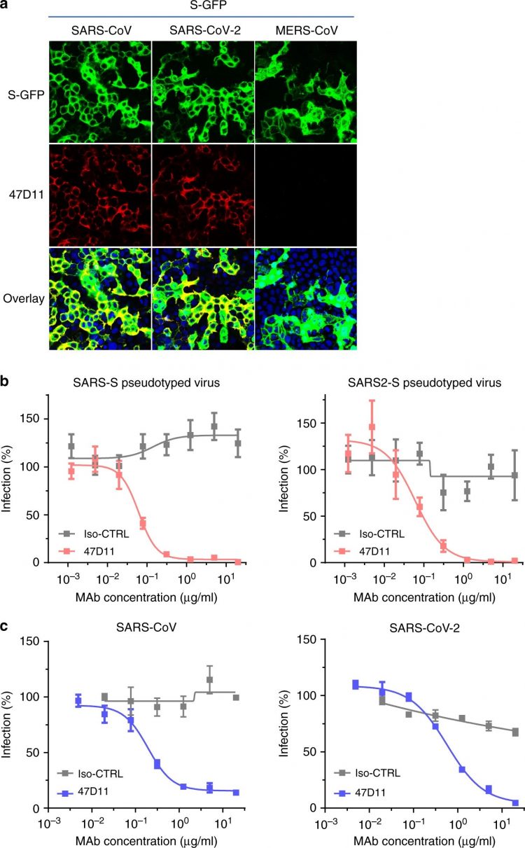
Utrecht universitetində əldə edilmiş antitel 47D11 adlandırılıb. O koronavirusun xarici səthini örtən qlükoprotein çıxıntılarını sıradan çıxarır. Qeyd edək ki, virus məhz bu çıxıntılar vasitəsilə hüceyrə ilə təmas yaradır. Qlükoprotein çıxıntılarını itirmiş virus isə hüceyrəni yoluxdura bilmədiyi üçün xəstəlik inkişaf edə bilmir.
Tədqiqatlar 47D11 antitelinin 2002-ci ildə yayılmış atipik pnevmoniyaya səbəb olan SARS virusuna qarşı da effektiv olduğunu göstərib.
Antiteli laboratoriyada genetik modifikasiya olunmuş siçanlar istehsal ediblər.
Bu tədqiqatlar böyük uğur olsa da sənaye miqyasında vaksin halına gəlmək üçün yalnız birinci mərhələdir. Növbəti mərhələlərdə 47D11 antiteli heyvanlar və insan üzərində də təkrarlanan, birmənalı müsbət nəticələr göstərməlidir.
Monoklonal antitellər əvvəllər xərçəngin bəzi növlərində də uğurla istifadə olunub. Merck & Co. və Roche Holding AG kimi iri əczaçılıq şirkətləri bu tərkibli preparatlardan geniş istifadə edirlər.







